Zion National Park 2026 Pass & Entrance Fee Guide

Everything You Need to Know About Zion National Park Passes, Entrance Fees, and What’s New in 2026

Quick Links

Entering Zion National Park

Four hikers walking along a trail next to a waterfall on a sunny day, surrounded by green foliage and red rocks.
  • All visitors must have either a valid park pass or pay an entrance pass fee at the gate.

  • Passes can be digital or physical.

  • Passes may be purchased online in advance or at the entrance gate.

  • Beginning January 1, 2026, new pricing and pass rules will apply, particularly for non-U.S. residents.

What is changing for 2026?

Sunset over Zion National Park with towering, red-orange rock formations and a partly cloudy sky.

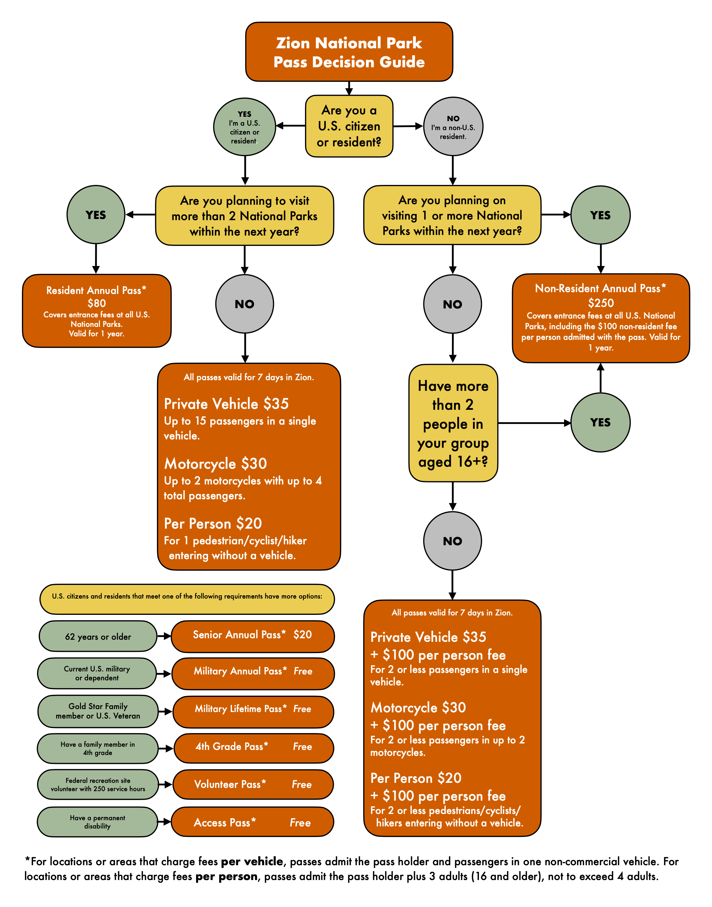
At 11 high-demand national parks, including Zion National Park, non-U.S. residents aged 16 and older will be charged a $100 fee in addition to the standard entrance fee if they do not hold a specialized non-resident annual pass.

U.S. residents aged 16 and older with valid photo identification will pay standard entrance fees if they do not hold an annual pass.

Here is how the pricing fee structure will work beginning January 1, 2026:

  • Standard Entrance Pass Fee ($20-$35)

    All visitors aged 16 and older are required to pay the standard entrance fee, which varies depending on the type of entry, if they do not hold a valid annual pass. Children 15 and under are admitted free.

  • Non-Resident Fee ($100 per person)

    Non-U.S. residents aged 16 and older will be charged $100 per person in addition to the standard entrance pass fee if they do not hold a non-resident annual pass. Non-resident children 15 and under are admitted free.

For Non-U.S. Residents: In many cases, if your group includes more than two people age 16 and older, or if you will be visiting multiple U.S. national parks, it is most cost-effective to purchase the Non-Resident Annual Pass. See the chart below for more details.

Entrance Pass Fees

Sign at Zion National Park featuring the Zion National Park emblem with a tree, mountain, and buffalo, and a smaller sign reading 'Zion National Park' hung on a wooden post against a backdrop of trees, mountains, and a clear sky.

For visitors planning a single visit to Zion National Park and no other national parks within the next 12 months. All standard entrance passes are valid for up to 7 consecutive days in the park.

Private Vehicle Pass: $35

  • Admits a single vehicle with up to 15 total passengers.

Motorcycle Pass: $30

  • Admits up to 2 motorcycles with up to 4 total passengers.

Per Person Pass: $20

  • Admits one individual with no vehicle, such as bicyclists, hikers, & pedestrians.

  • For persons aged 16 years and older. Children 15 and under do not need a pass and are admitted for free.

A valid photo ID will be required at entry. Non-U.S. residents must pay an additional $100 per person fee unless admitted with an Annual or America the Beautiful Pass.

Annual Pass

Planning to visit multiple national parks this year—or return to Zion more than once? Consider an annual pass to save on entrance fees. Explore the available pass options below.

America the Beautiful Pass

The America the Beautiful Pass is available in multiple options. It is valid for 1 year from the date of purchase and covers entrance fees at all federally managed lands, including those managed by:

  • National Park Service

  • US Fish & Wildlife Service

  • US Forest Service

  • Bureau of Land Management

  • Bureau of Reclamation

  • US Army of Corps of Engineers

Depending on the type of entrance fee charged at a site, it covers one private vehicle fee or four per person fees.

Collection of national parks and federal recreational lands pass cards including senior, disabled, military, veteran, and fourth grade passes.

American the beautiful pass Pricing

Resident Annual Pass
For
U.S. citizens & residents
$80.00

Non-Resident Annual Pass
For
non-U.S. residents
$250.00

Senior Annual Pass
For
U.S. citizens & residents 62+ & up
$20.00

Senior Lifetime Pass
For
U.S. citizens & residents 62+ & up
$80.00

Military Annual Pass
For
current U.S. military & dependents
Free

Military Lifetime Pass
For
Gold Star Family members & veterans
Free

4th Grade Pass
For families of
U.S. 4th graders
Free

Volunteer Pass
Federal recreation site volunteers with 250 service hours
Free

Access Pass
U.S. citizens & residents with permanent disability
Free

Zion Annual Pass

For visitors planning multiple visits to Zion National Park within a year. Valid only at Zion National Park for 12 months from the month of purchase and admits the pass holder and all passengers in a non-commercial vehicle. Available to U.S. citizens and residents, and may be purchased in person.

$70

Pass Decision Guide

Several factors affect which entrance fee option is most cost-effective. This flow chart is designed to help you choose the best option in most situations. Feel free to contact us if you have any questions or if you’re having trouble determining what’s best for your group.

Digital Pass

National Park passes are now available for purchase online and can be stored digitally on your mobile device via the RECREATION.gov mobile app.

Names on digital passes match the name of the RECREATION.gov account holder at the time of the sale, unless stated otherwise. Names must also match the ID presented upon pass use. Physical passes are no longer required, but they are still available at most park entrance stations.

Identification Requirements

Travel essentials arranged on a world map, including a vintage camera, a United States passport, a yellow felt envelope, a Kodak film container, a small bottle of perfume, a compass, a pair of sunglasses, and dried leaves, all set for travel planning or packing.

With the introduction of new pass pricing and rules, updated identification and verification requirements now apply.

All visitors aged 16 and older must present valid photo identification upon purchase or use of a pass. Children under 16 do not need an ID or entrance pass and are admitted with a paying adult.

For purchase or use of a Resident Annual Pass, visitors must present a valid form of government-issued photo identification, such as the following:

  • U.S. State- or Territory-Issued Driver’s License or State ID

  • U.S. Passport (book or card)

  • Permanent Resident Card (or “Green Card”)

If you are unable to present a valid U.S. government-issued photo ID, park staff may charge the $100 non-resident fee or require the purchase or upgrade to a Non-Resident Annual Pass. This applies to all visitors, including U.S. residents or citizens, even if a Resident Annual Pass has already been purchased online, since ID verification occurs at the gate.

Planning a trip to Zion can be overwhelming—let us guide you. Our reservationists know the park inside and out, and can assist with permits, park access, lodging logistics, seasonal restrictions, and itinerary timing.

Whether you’re visiting for a single day or embarking on a multi-park adventure, we can provide clear guidance to help you avoid common mistakes, save time, and make the most of your trip. From answering questions to coordinating the right experiences, we’ll take the guesswork out of planning your visit.

Need Help Planning Your Trip to Zion?